设为首页
|
加入收藏
首页
关于我们
明星舞蹈简介
明星舞蹈荣誉
表演风采
青少年入学须知
通知通告
专业老师
希望之星
新闻赛事
课程安排
联系我们
新闻赛事
最新资讯
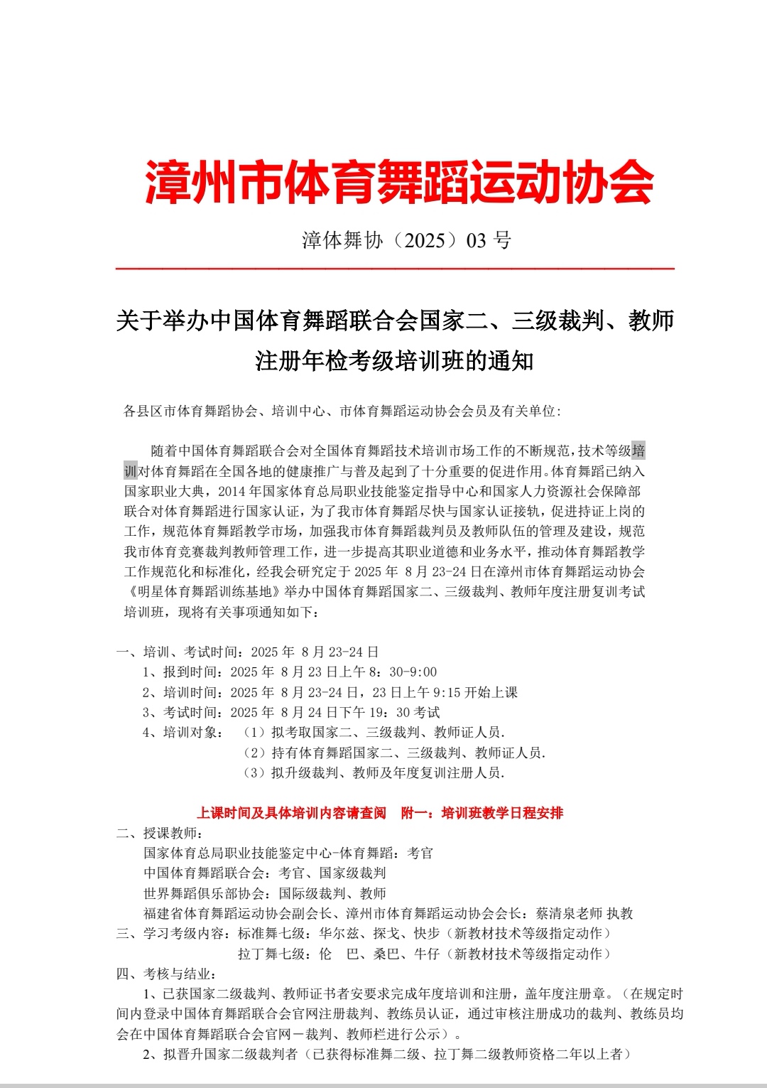
漳州市人民政府、教育局、体育局联合执行的 2025年漳州市第十五届运动会中小学生部青少年体育舞蹈大赛
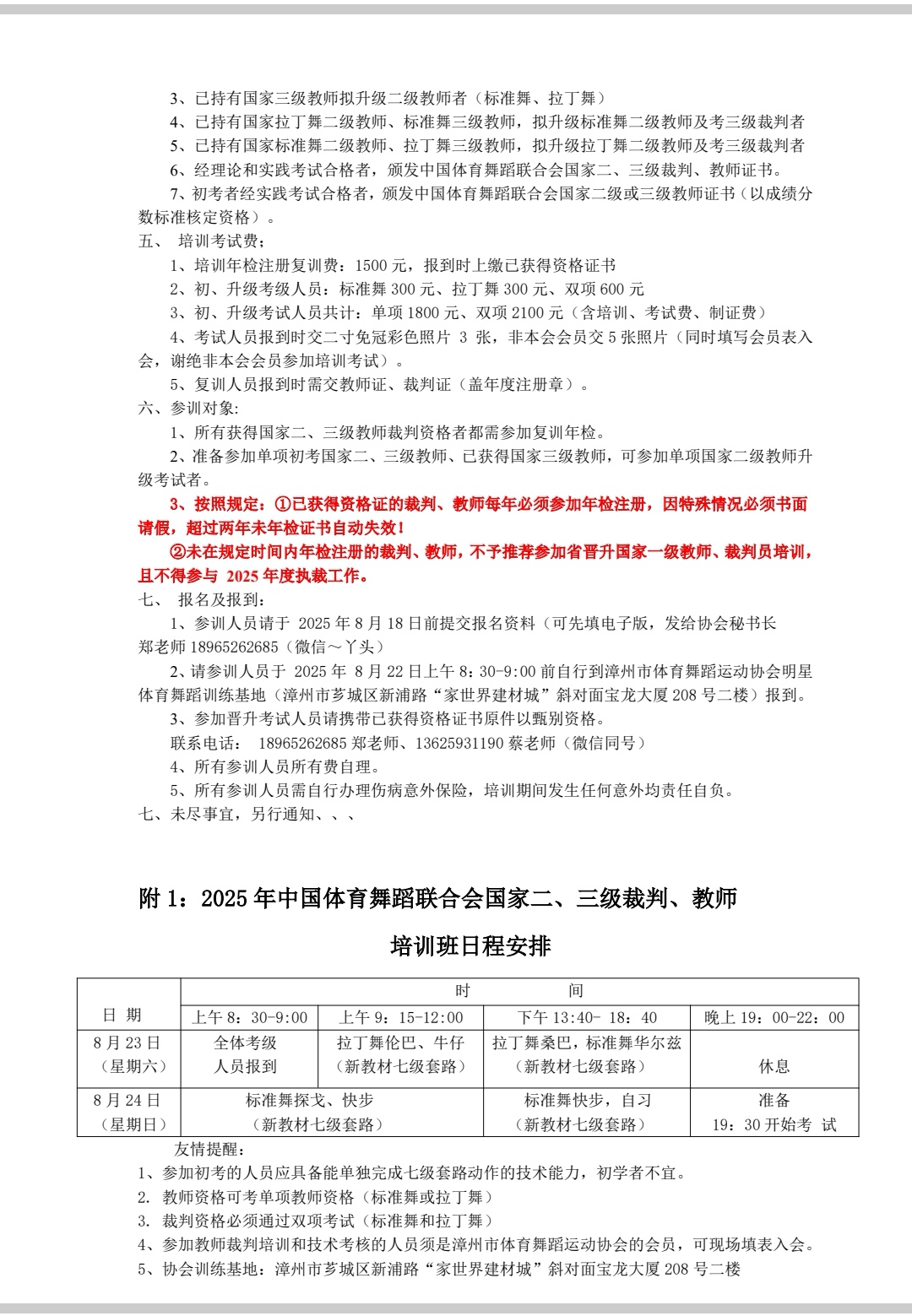
2025年国家二,三级裁判教师资格证考试、复训通告
25年暑期特训营开班啦!!!暑期弯道超车机会来了!!!
2024年國際拉丁舞摩登舞公開賽
2024中国★福建体育舞蹈全国公开赛获奖公布
由漳州市教育局、体育局联合举办的 2024年漳州市中小学生运动会暨阳光体育联赛、青少年体育舞蹈联赛获奖公布
热烈祝贺本校蔡艺娟学员考取广州体育学院!!!
2019年福建省青少年体育舞蹈锦标赛及全国公开赛、福建省总决赛漳州市明星体育舞蹈总校获奖公布
您现在的位置:
主页
>
新闻赛事
2025年国家二,三级裁判教师资格证考试、复训通告
2025年国家二,三级裁判教师资格证考试、复训通告
漳州市体育舞蹈运动协会启
2025年8月
发布时间:2025-08-19 15:37:24
阅读:(523)